UPAE de Caruaru realiza primeiros procedimentos de vasectomia nesta quarta-feira (9)

Comunicação Interna     09/10/2024
...

Nesta quarta-feira, dia 9, a UPAE de Caruaru iniciou os primeiros procedimentos cirúrgicos de vasectomia, marcando um avanço significativo no acesso ao planejamento familiar e controle da natalidade para a população local. O método contraceptivo masculino agora faz parte dos serviços oferecidos pela unidade, contribuindo para a saúde e autonomia das famílias.

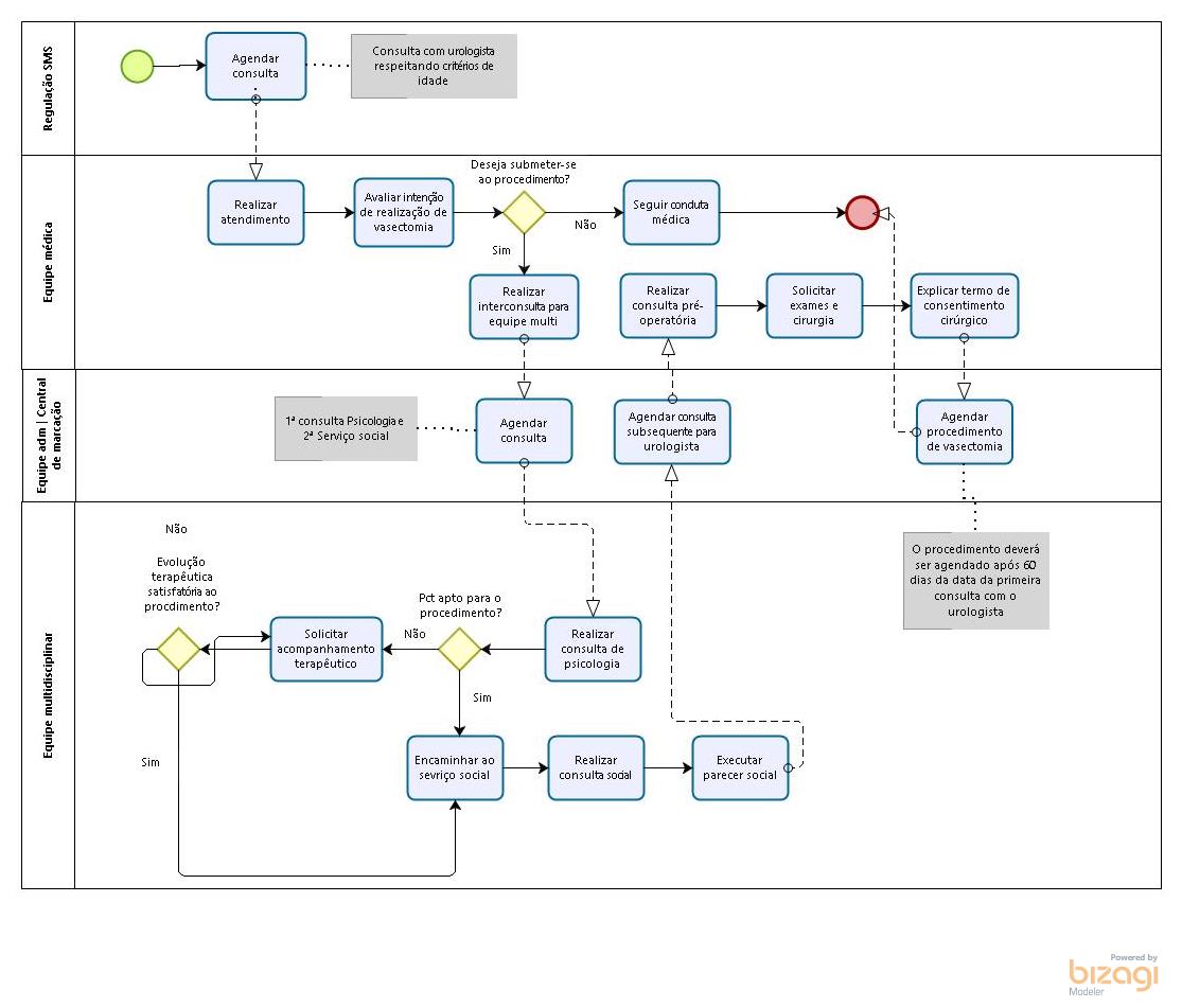
Para realizar o procedimento, o paciente deve primeiro expressar o desejo de fazer a vasectomia durante uma consulta com um médico generalista na Unidade de Atenção Primária à Saúde. A partir daí, ele é encaminhado para a UPAE de Caruaru, na especialidade de urologia. No dia da consulta com o urologista, se o paciente ainda tiver interesse no procedimento, será feita uma interconsulta com psicólogos e assistentes sociais, cujo objetivo é fornecer pareceres que ajudem a minimizar o risco de arrependimento futuro.

Caso o paciente seja considerado apto, ele será novamente encaminhado ao urologista, que solicitará os exames e preparativos necessários para o pré-operatório. Conforme estabelece a Lei nº 14.443/2022, o procedimento só pode ser realizado 60 dias após a manifestação inicial da vontade, oferecendo tempo suficiente para uma decisão mais informada e consciente.

O credenciamento para realizar vasectomias na UPAE de Caruaru foi obtido após o envio de um projeto à Secretaria Estadual de Saúde de Pernambuco (SES/PE), em março de 2024, que foi aprovado, permitindo a implantação deste serviço na unidade.

Unidade do Governo do Estado, a UPAE de Caruaru está sob administração do HCP Gestão, organização social de saúde do Hospital de Câncer de Pernambuco. A coordenação geral é de Soraia Ximenes.

...